瓯海区农村产权服务中心
当前位置:首页 > 公告信息 > 成交公告

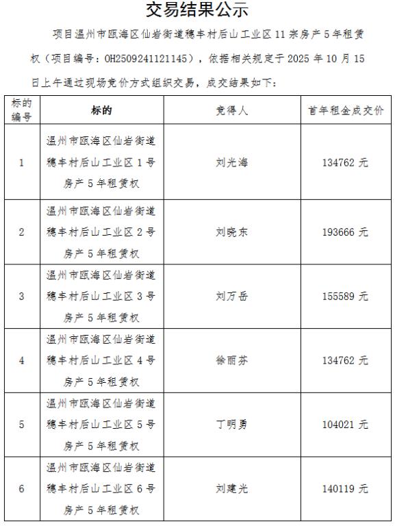
温州市瓯海区仙岩街道穗丰村后山工业区11宗房产五年租赁权交易结果公示

2025-10-15 瓯海区农村产权服务中心




Copyright ©2024 瓯海区农村产权服务中心, All Rights Reserved
浙公网安备33030402001463号
浙ICP备2022028462号-1